桐经信〔2023〕96号|2023年桐乡市“专精特新”企业经营者战略思维研修班
2023年桐乡市“专精特新”企业经营者战略思维研修班
来源:浙江大学EDP中心&桐乡市经信局
桐乡市“专精特新”企业经营者战略思维研修班
SCHOOL OF MANAGEMENT ZHEJIANG UNIVERSITY
为全面落实市委、市政府关于实施人才强市战略,着力培育壮大企业经营管理人才队伍,更好地激发企业在创新驱动转型发展中的主体作用,为桐乡市工业企业高水平、高质量发展打好基础,根据企业家素质提升工程的要求以及广大企业的人才培养需求,特举办2023年桐乡市企业经营管理系列高级人才研修班(专精特新企业经营者战略思维研修班)。
桐乡市规模以上重点工业企业、“小升规”重点培育企业(D类企业除外)、国家级专精特新“小巨人”企业、浙江省“隐形冠军”及培育企业、桐乡市“壮腰工程”培育企业、浙江省“专精特新”中小企业等区域重点培育企业负责人。
由学术权威、资深专家及企业高管,围绕实战需要联袂授课,增强研修有效性;着眼企业管理前沿,引进先进管理理念、制度和方法,突出研修前瞻性;通过研讨、考察、对话等融合式教学,激发学员自主学习能力,提高研修互动性。
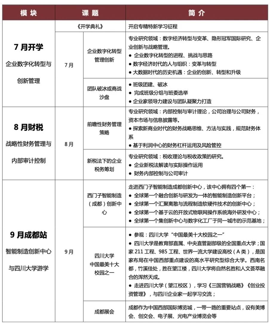
“专精特新企业经营者战略思维研修班”主要学习方向为企业经营管理。研修内容包括企业数字化转型管理创新、前瞻性财务管理策略、新税法下的企业税务筹划、营销体系的创新与实践、标杆企业考察、管理问题研讨等。



2023年7月-2023年12月
(具体研修时间、地点另行通知)。
01
研修班实行自愿报名(学员招录50人,额满即止)学费自理,学业完成取得结业证书后按相关政策给予学费补助。
02
桐乡市各镇街道、开发区做好研修班人员的组织推荐工作,并于7月15日前将企业报名表和汇总表通过浙政钉上报桐乡市经信局,联系人:李峋邑,电话:0573-89396729。
03
项目联系人及联系方式
浙江大学管理学院吴宇
浙江大学管理学院马雪娟
联系方式:13989818383/0571-88273727
邮箱ma_xj@zju.edu.cn,
地址:杭州.浙大紫金港校区管理学院B座8F