浙江大学—伊利集团经销商经营管理研修班
浙江大学—伊利集团经销商经营管理研修班

“伊利集团-经销商经营管理研修班”是浙江大学管理学院依据伊利集团提升经销商能力的实际需求,在与伊利集团充分沟通基础之上,结合现阶段集团发展和完善经销商体系的需求实际、参训学员的自身需求和本期培训的预期目标等多维度因子为伊利集团量身定制的个性化培训项目。
强强联合,打造经销商培养体系

本项目是在与伊利集团充分沟通基础之上,为伊利集团经销商量身定制的个性化培训项目。课程从四大模块:经营管理、团队建设、财务管理以及供应链管理出发,全方面提升经销商的综合能力。
浙大管理学院及EDP中心优势
1. 浙大管理学院是国内首家通过AACSB、EQUIS、AMBA、CEEMAN IQ四大国际权威认证(均获最长五年期)和目前国内第一个专业学位教育认证——CAMEA中国高质量MBA教育认证的学院。

2.国际知名,国内一流,品牌影响力辐射全国
浙江大学管理学院作为国际知名国内一流的商学院,国际排名每年稳步提升,EDP中心已经建立以浙江为核,布局全国的局面:华东以浙江为核心,华南以深圳为教学中心,西南以重庆为教学中心,东北以长春为中心,西北以西安为中心,华中以湖南为核心。

3.系统性搭建好平台——全方位帮扶企业快速成长

4.打造名城、名校、名企合作项目
成立浙江大学管理学院-阿里云数字经济研究院,共同推动区域、行业和企业数字化转型。
与新华三成立联合项目小组,推动人工智能与大数据在行业与企业中的应用。
与海康威视、网易、腾讯、大华等名企合作建立教学基地,通过参访、互动、交流更深入的学习商业的本质。
5.依托学科优势,整合校内资源,打造商学+服务模式

以管理学院专业学科为基础,结合计算机学院、数学学院、法学院、教育学院、心理系、人文学院、哲学系等形成学科共融、共赢共生、协同等专业学科和专业教师,发展的网络格局,打造商学+培养和服务模式
培训对象
伊利集团经销商
教学安排
★开学时间:2019年6月
★授课地点:浙江大学
★学习方式:每2-3月集中学习一次每次2-3天(含周末),一年左右学完全部课程。总培训天数:12天,总课时数:96课时。
★授课方式:采用课程授课、案例分析、现场考察等方式进行教学,注重系统与实战相结合的培养模式。
★结业方式:根据教学计划,学员通过全部考核将获得浙江大学颁发的“伊利集团经销商经营管理研修班”结业证书,享受浙大校友待遇。
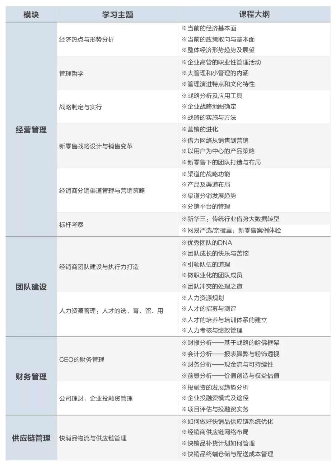
课程体系

教学管理
★入学资料:开学前,向学员提供详细作息时间表、课程表、课件讲义。
★学员管理:按浙江大学学生管理制度统一管理,建立学员档案,结业后在本校存档。
★教学服务:将为本项目专职配备课程班主任一名,课程班主任协调师资团队,对课程质量进行全面把关,保证完善教学细节并做好教务支持及班级管理工作。
★质量监控:
(1)课程主任发现教学出现偏差时,及时跟授课教师沟通;
(2)班主任与班委建立起良好沟通机制,确保学员的出勤纪律和课堂纪律;
(3)全部培训结束以后,对整体的培训效果进行评估,并及时向委托方提交项目课程评估报告。