浙江大学-中山大学中国重点民企金融与战略董事长研修班
浙江大学&中山大学中国重点民企金融与战略董事长研修班

EDP (Executive Development Programs),即高层管理者发展与培训项目。
浙江大学管理学院EDP中心
作为浙江大学管理学院直属的执行高层管理者非学历培训的专门机构,浙江大学管理学院EDP中心立足于中国经济最具活力、民营经济最为发达的长三角地区和我国市场经济改革与建设的最前沿,在浙江大学及管理学院强大后盾支持下,充分发挥深厚的管理学科背景优势,借鉴国际一流商学院的经验,结合中国本土管理实践的需要,以本校师资为主体,依托广泛的人脉资源,建立了由国内外最优秀的培训师、实践家、专家教授组成的一流教师队伍。
自2004年成立以来,浙大EDP中心秉承“精研运营之道、培养管理精英”的办学理念,在不断的探索与实践中,迅速成长为同行业翘楚,连续五年荣获“浙江大学继续教育先进集体一等奖”,连续两年荣登浙江省经信委公布的“浙江省管理咨询培训行业示范机构”榜首;是高校管理学院EDP教育联盟发起主办单位及首任主席单位。
中国重点民企金融与战略董事长研修班
管理者如何以全球视野审视世界格局?
企业如何在全球产业中精确定位,锻造核心竞争优势?
肩负时代使命的中国商界领袖,如何提升自身思想境界,问鼎世界一流?
取势、优术、明道、通今,这里是中国商界领袖的修炼基地。
【项目背景】
中国重点民企金融与战略董事长研修班由浙江大学和中山大学合作办学,力将浙江、广东两地不同领域商界精英、领袖汇聚一堂,纵观天下,以史为鉴,与名师为友,启迪管理。
本项目根据学员实际情况邀请国内外顶级师资,为学员系统解读国内金融形势和国家政策,从企业的战略选择、资本运作、金融管 理状况等视角全面探讨企业金融和战略方向,分析国内外最新案例,通过实战型专家的讲授使学员学以致用,融会贯通。并帮助企业家把握中国金融发展的巨大商业机会,掌握领导智慧,以应对企业成长过程中的瓶颈与问题。学习圈旨在塑造拥有大视野、大智慧、大格局,胸怀韬略、境界高远的中国商界领袖,打造引领商业文化潮流、肩负责任、走向世界的中国卓越企业。
【主办单位】
浙江大学管理学院、中山大学管理学院
浙江省中小企业协会、广州市中小企业服务中心
【办学优势】
(一)与浙江大学和中山大学高校最优秀的校友同窗学习;
(二)全国二十所重点高校权威导师系统授课、专题研讨;
(三)年度最新最热的学习主题;
(四)模拟私人董事会,共同交流探讨收获学习成果;
(五)走向华东、华南顶端商圈的商业之旅;
(六)创新特色活动,独特实战锻炼;
(七)全球高端游学,对话国际精英。
【招生对象】
各高成长、行业领先民营企业董事长和高层管理者;海内外知名品牌企业的CEO,投融资项目负责人,银行等金融机构高级管理人员。
【申请方式】
定向邀请50名,广东地区和浙江地区名额各25名,择优录取。
【学习模式】
本项目共8个课程模块,中山大学和浙江大学分别负责其中4个模块,每两月上课一次,每次3天(周末),
第一天标杆企业参访交流,
第二、第三天授课或思想盛宴交流会。
一共24天,学习时间一年半。上课形式包括“校内授课+移动课堂+企业参访+主题讨论+模拟私人董事会+学员企业案例研讨+联谊活动+名家论坛+国内外游学”等内容。
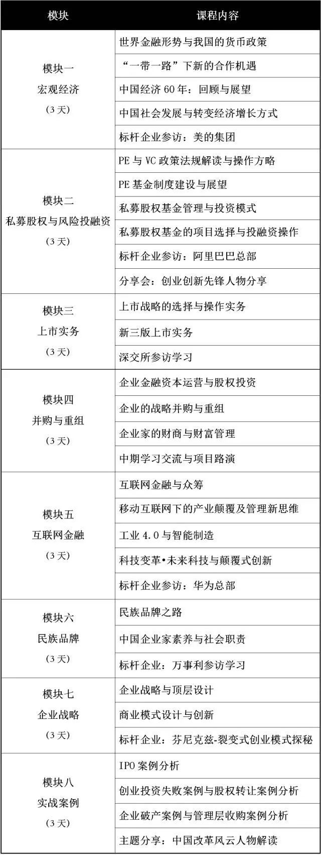
【必修课程模块】

【美国课程模块】(选修)
美国东部营销体验与资本金融之旅
参访美国知名城市,体验世界500强营销模式,与知名企业总裁及营销总监深入座谈,近距离交流营销经验!同时走进全球金融中心,聆听经济学家对世界经济走向的精辟分析,考察国际金融机构,研究全球资本市场,探索世界投资动向。
课程安排(哈佛大学、耶鲁大学、西点军校):
《全球化与中国企业改革》
《美国金融市场现状》
《新兴资本市场与股权投资》
《西点领导力理念和领导者培养》
《跨国企业并购过程中的法务案例》
【欧洲人文体验课程模块】(选修)
欧洲学习之旅旨在领悟西学智慧,帮助学员感受西方品牌文化,培养行业变革发展的预测和应对能力,强化战略规划和品牌发展的综合技能,同时提升企业家人文素养和品位,彰显精致优雅、高贵奢华的诱人魅力及将帅之才的皇者风范。
课程安排(剑桥大学,牛津大学,圣安德鲁斯大学):
《英国的社会与文化》
《奢侈品管理与产业投资》
《德国文化与德国创造》
《皮具设计与保养》
【部分学员名单】

【特色活动】丝绸之路徒步
感悟战争纵横之智和家国兴衰之道,掌握博弈大智慧,提升管理者战略思维和高度;
徒步玄奘及丝绸之路的部分路程,在体验文化之路的同时,突破极限,感悟生命内涵;
解读敦煌的内涵,体味敦煌文化的精髓,接受多重文化的冲击和洗礼;
洗尽旅途疲劳的同时,身心兼修,掌握基本的健身功法;
沿途体会多样的西域文化,感受戈壁荒滩和那苍茫无边的沙场孤烟。
【拟聘师资介绍】
魏江:博士,浙江大学教授,博士生导师。现任浙江大学管理学院院长兼党委副书记,浙江大学中国科教战略研究院常务副院长,浙江大学企业组织与战略研究所所长,浙江大学科教发展战略研究中心(教育部重点研究基地)执行主任、浙江大学“创新管理与持续竞争力”国家创新研究基地副主任,浙江大学创新创业强化班创始人,浙江大学IBE创业教育体系的创立者。入选跨世纪人才计划,教育部宝钢优秀教师奖,浙江省青年科技奖,以及浙江省杰出青年基金获得者,浙江省跨世纪人才重点培养计划等。专长于战略创新、技术创新管理、战略管理、管理沟通等领域。
吴晓波:浙江大学教授、博导,原浙大管理学院院长。现浙大“创新管理与持续竞争力研究”国家哲学社会科学创新基地主任,浙大-剑桥大学“全球化制造与创新管理联合研究中心”中方主任。获省部级奖10余项,享受国务院特殊津贴。专长于战略管理、创新管理、全球化制造与竞争战略、信息技术与管理变革,高新技术发展战略等领域。
谢小云:浙江大学管理学院副院长、教授、博导。历年来所有教学课程评价皆为优秀,并且先后获得首届MBA最佳教学奖、首届浙江大学优质教学奖,以及多年管理学院学生最喜爱的教师等教学荣誉。专长于领导力、高管团队与合伙人制度设计、互联网时代组织变革等领域。
贲圣林:浙江大学管理学院财务与会计学系主任、教授、博导。浙大互联网金融研究院院长兼浙江互联网金融联盟联合主席。拥有丰富的国际金融实践和领导经验,先后担任荷兰银行高级副总裁兼流动资金业务中国区总经理,汇丰董事总经理兼工商金融业务中国区总经理等职位。专长于金融改革与中国银行业战略,金融机构管理,互联网金融,创业金融,跨国经营与中国企业走出去,人民币国际化等领域。
郭斌:浙江大学管理学院教授、博导。英国剑桥大学高级访问学者。睿华创新管理研究所副所长,主要研究领域为:创新管理与战略、技术追赶与产业创新、信息搜寻行为与策略。专长于创新管理与战略、技术追赶与产业创新、信息搜寻行为与策略等领域。
王帆:中山大学管理学院院长、教授、博导。国家自然科学杰出青年基金获得者,广东省“珠江学者”特聘教授,曾获中国最受尊敬的十大商学院教授, IBM全球教师奖。专长于管理信息系统、电子商务与信息管理、采购与供应链管理、运营管理、服务运营管理 、决策支持与商务智能、IT 策划与执行等领域。
李孔岳:中山大学管理学院EDP教育中心主任、教授,博导,中国EDP高校联盟主席,兼任广东中青年经济学会理事,担任多家大中型企业管理顾问。专长于管理经济学、多变环境下的企业管理、战略管理专题、全球化与企业家视野等领域。
刘娥平:中山大学管理学院教授,博导,曾任中大管理学院财务与投资系主任,广东省情调查与对策咨询专家库专家。曾任广东奥马电器独立董事,审计委员会主任、上市公司中海海盛(600896)独立董事,审计委员会主任。专长于财务管理、投资项目评估、公司金融、公司财务、投资项目与企业价值评估、公司金融前沿专题等领域。
李磊:国家发改委管理中国创投专委会副会长,华夏复星金融投资有限公司总裁。
徐小平:“真格天使”投资基金创始人,曾任新东方教育科技集团董事、新东方文化发展研究院院长。徐小平和俞敏洪、王强一起被誉为新东方的"三驾马车"。
何小锋:我国著名的经济学家、投资银行专家。现为北京大学经济学院金融学系主任、教授、博导,北京大学经济学院顾问委员会主席,兼任北京大学首都发展研究院副院长,在中国证券市场、中国金融学方面有很深的造诣。
徐洪才:著名经济学家,金融学教授,现任中国国际经济交流中心信息部部长,研究员,清华大学特聘教授,中央电视台特约财经评论员,以及多家地方政府经济顾问和集团公司财务顾问。
周立:清华大学经济管理学院会计系教授,海淀区政府顾问。三家上市公司独立董事,同时也与国内多家企业集团保持咨询顾问关系或担任外部董事,具有丰富的实际经验,对企业运营与战略兼有理论与实际的历练。
周蕊:金杜律师事务所深圳分所证券部合伙人,全国工商联并购公会深圳办事处副主任、深交所培训部讲师、深圳中小企业改制专家服务团专家。
于晓非:著名文化研究专家、印度研究专家,北京大学禅学社首任名誉社长、讲座教授。在学界享有极高声誉,被誉为“亚洲最具魅力的弘法居士”。
汤敏:中国发展研究基金会副秘书长,兼任中共中央党校经济学部教授,北京大学中国经济研究中心兼职教授。曾任亚洲开发银行驻中国代表处首席经济学家,副代表,亚洲开发银行经济发展研究中心经济学家,并获世界“华人金融精英回馈祖国奖”。
谢志峰:中国发展研究基金会副秘书长,兼任中共中央党校经济学部教授,北京大学中国经济研究中心兼职教授。曾任亚洲开发银行驻中国代表处首席经济学家,副代表,亚洲开发银行经济发展研究中心经济学家,并获世界“华人金融精英回馈祖国奖”。
【费用及教学安排】
学习方式:学制一年半,每两个月集中授课一次,海外课程和特色活动另行安排。
学习费用:学费88000元RMB/人(包括大陆授课、资料、辅导等);学员因参加上课而发生的往返交通和食宿,费用自理;海外课程和特色活动的交通食宿等行程费用另计。
学院安排:资深班主任老师一名,助教一名,联络员一名:班主任负责班级全面管理,助教协助班主任做好管理,联络员负责联络协调学员的食宿等方面工作;
报名材料:身份证复印件、二寸蓝底彩色照片、名片各2份,公司简介一份。
报名流程:递交报名表、资格审核合格录取、发放录取通知书、交纳学费报到入学。
证书授予:学员完成研修课程符合结业条件者,将颁发结业证书
上课地点:浙江大学及中山大学
【联系我们】
电话:0571-88273238
微信:13221030077(微信扫码、咨询报名)

地址:杭州市天目山路148号浙江大学西溪校区西一教学楼3楼